Skip to content
技术总结文档
Search
K
Main Navigation
首页
Appearance
Menu
Return to top
On this page
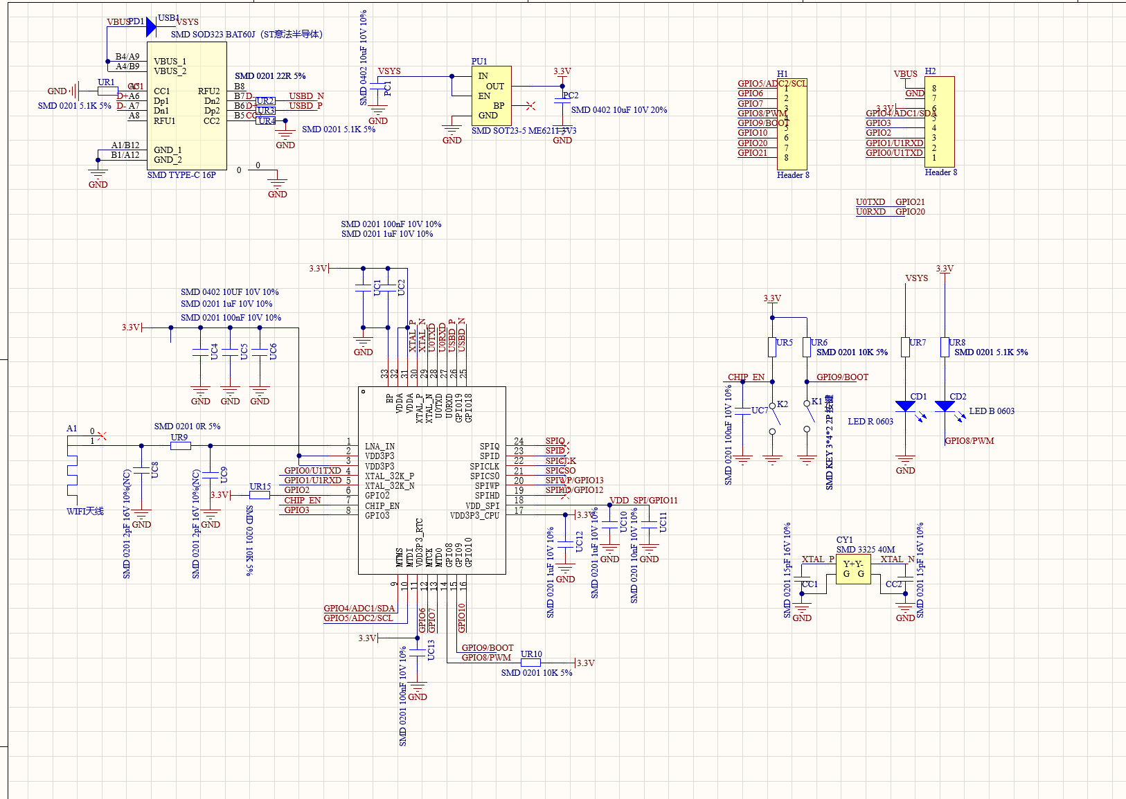
ESP32-C3 mini
正面图
电路图